中国食品安全网讯(记者 胡毅)近日,湖北省市场监督管理局发布《湖北省市场监督管理局食品安全监督抽检信息公告(2019年第44期)》。公告显示,湖北省市场监管局近期组织抽检食用农产品、粮食加工品、饮料、糕点、茶叶及相关制品、饼干、蛋制品、食盐、保健食品共9类食品323批次。其中抽样检验项目合格样品317批次,不合格样品6批次。
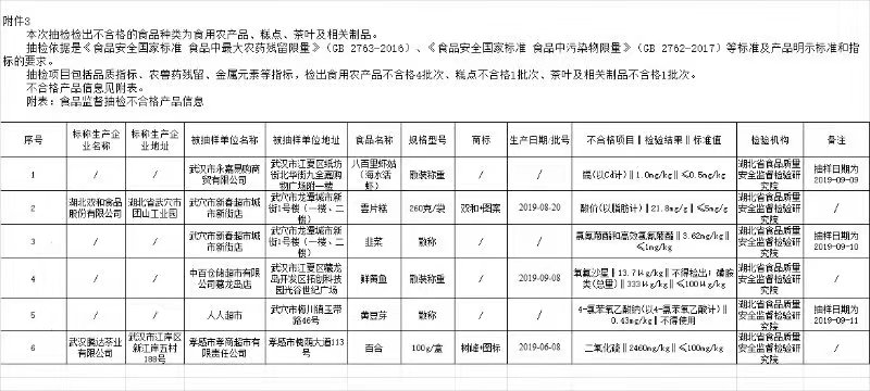
具体不合格产品情况为,武汉市永嘉易购商贸有限公司销售的八百里虾姑(海水活虾)(抽样日期:2019-09-09),镉(以Cd计)检出值为1.0mg/kg,标准规定为≤0.5mg/kg。
武穴市新春超市城市新街店销售的标称湖北双和食品股份有限公司生产的雲片糕(生产日期:2019-08-20),酸价(以脂肪计)检出值为21.8mg/g,标准规定为≤5mg/g。
武穴市新春超市城市新街店销售的韭菜(抽样日期:2019-09-10),氯氰菊酯和高效氯氰菊酯检出值为3.62mg/kg,标准规定为≤1mg/kg。
中百仓储超市有限公司藏龙岛店销售的鲜黄鱼(抽样日期:2019-09-08),氧氟沙星检出值为13.7μg/kg,标准规定为不得使用;磺胺类(总量)检出值为333μg/kg,标准规定为≤100μg/kg。
武穴人人超市销售的黄豆芽(抽样日期:2019-09-11),4-氯苯氧乙酸钠(以4-氯苯氧乙酸计)检出值为0.43mg/kg,标准规定为不得使用。
孝感市孝商超市有限责任公司销售的标称武汉腾达茶业有限公司生产的百合(生产日期:2019-06-08),二氧化硫检出值为2460 mg/kg,标准规定为≤100 mg/kg。
抽检不合格产品详情
对抽检中发现的不合格产品,湖北省市场监督管理局已责成武汉、黄冈、孝感市场监管部门按照《中华人民共和国食品安全法》的规定,督促生产经营者立即封存、下架和召回不合格产品,并对不合格产品的生产经营者进一步调查处理,查明生产不合格产品的批次、数量和原因,制定整改措施。




不良信息举报中心
不良信息举报平台
黑猫投诉
广告刊例